
Benötigt wird das SMD IC HM 6116 LFP-2 von Hitachi oder TC 5517 AF-2 von Toshiba.
Ersteres ist beziehbar über Strixner+Holzinger (etwa 5,75 DM)
Es wird wie im Bild zu sehen direkt in den PC-1360 eingelötet. Der neue Speicher ist bei
Adresse 8192 bis 10239

Benötigt wird das SMD IC RTC 4513 von Seiko-Epson (etwa 5,40 DM
bei Reichelt Elektronik)
Zusätzlich noch dünner Lackdraht für den internen Einbau. An jedes unten genannte Beinchen des ICs kommen etwa 15cm Lackdraht,
so dass das IC zwischen Resetknopf und Speicherverriegelung eingebaut werden kann.
Um den Draht zu löten, muss man zuerst den Kolben auf knapp 400 Grad erhitzen, den Lack wegbrennen und verzinnen. Danach
auf SMD-freundliche 270 Grad abkühlen und die Kabel anbringen. Jetzt wickelt man Tesa um den Chip und verlegt die Kabel in der
kleinen Rille bis zum 15-Pin-Interface. Man kann sich das auch sparen und das 11-Pin-Interface benutzen, dann muss man die
Uhrtreiber umschreiben und den Chip zwischen 11-Pin-Interface und Speichererweiterung anbringen.
| serielle Schnittstelle | RTC 4513 |
|---|---|
| 3 | 2 |
| 5 | 13 |
| 7 | 9 |
| 8 | 12 |
| 10 | 6 |

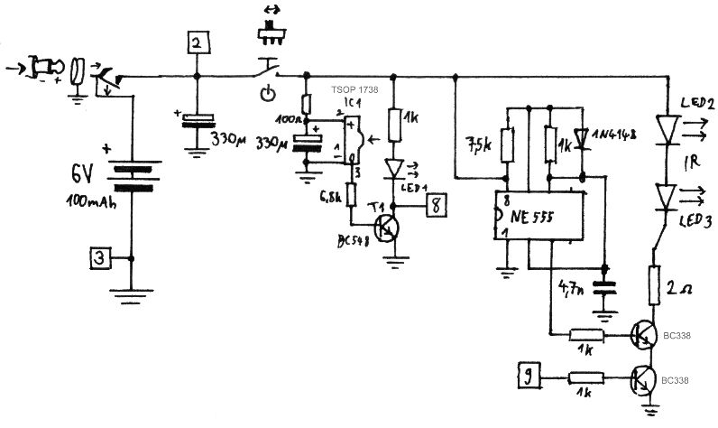
Das ist eines meiner besten Werke: Eine Infrarotfernbedienungserweiterung für Sharp PCs!
Benötigt werden an Bauteilen (von Conrad oder
Reichelt Elektronik):
ICs
1 TSOP 1738 oder 1740 (ca. 2,50 DM)
1 NE 555
Transistoren
1 BC 548
2 BC 338
Dioden
2 LED Infrarot für Fernbedienungen
1 LED Rot
1 Siliziumdiode 1N4148 (Standarddiode)
Kondensatoren
2 330 µF/16V
1 4,7 nF
Widerstände
3 1 kOhm
1 6,8 kOhm
1 7,5 kOhm
1 100 Ohm
1 2 Ohm
Sonstiges
1 Buchse 2,5mm Mono mit Umschalter
1 Minischalter
1 Akku 6 Volt mit 100mAh oder mehr (je nach Baugröße)
1 Gehäuse

Besonders bastelfreudige Menschen können die Uhr auch in das IR-Interface einbauen und dazu zusätzliche Schnittstellenleitungen
ansteuern. Weiterhin kann ein Spannungsregler 6 Volt eingesetzt werden, um auch beim Ladevorgang den Rechner betreiben zu können.
Treiberpaket für IR Fernbedienungsfunktion
Auf dem unteren Board liegt unterhalb der CPU ein kleiner blauer oder silberner CERALOCK Oszillator mit 768kHz. Diesen durch einen mit 1,25 MHz
austauschen und fertig!
Dadurch stimmt die Datenübertragung und der Basic-BEEP nicht mehr, da alles um etwa 1,6 mal schneller ist! Um PcTrans oder
PocketASM zu benutzen, einfach als Datenrate 1953
Baud angeben! Die Kassettenaufnahmen von diesem Gerät arbeiten nur mit
übertakteten Rechnern!
Es werden benötigt: IC PG51256SL oder D43256B in SMD Version und IC 74HC00 in SMD Version, ferner noch eine Platine zum Printen und Lackdraht!
Belegung der Chips:
Hier großes Bild!
Diskettenlaufwerksimulator für PC-1xxx
Hier ist der ultimative Diskettenlaufwerksimulator! Er wird an einen seriellen Port am großen PC gesteckt.


Benötigte Bauteile:
1 74HC74
1 74HC164
1 74HC174
1 74HC157
1 CD4050
1 7805
5 100 kOhm
1 10 kOhm
1 3,3 kOhm
1 220 kOhm
8 Siliziumdioden
1 LED rot
5 100 nF
3 10 µF
1 9 Pin SUB-D Stecker
1 11 Pin Pocket-Stecker
Mit den im Handbuch beschriebenen Befehlen LOAD "X:filename.ext" und SAVE "X:filename.ext" können Programme
geladen und gespeichert werden.
Zusätzlich gibt es noch LOAD M "X:datei.end",Startadresse und SAVE M "X:datei.end",Startadresse,Endadresse
zum Verwalten von Maschinenprogrammen!
Software unter DOS: TransDrive Programm (Deutsch)
Layout für die Platine von Conrad-Elektronik (Nr. 527181-22) als Bild