Verbindungsmöglichkeiten
Index
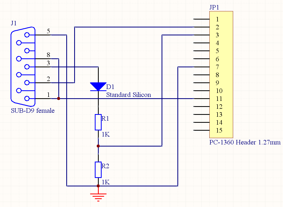
Verbindung zum PC über serielle Schnittstelle (9-poliger Stecker!)
Vorsicht! Nachbau nur für löterfahrene Menschen! Keine Haftung für Fehler auf der Seite!
| Pocket Computer 15-Pin-IO | - | großer PC |
| 2 | - | 2 |
| 3* | - | 3* |
| 7 | - | 5 |
| 11 | - | 1+8 |
 Stecker am PC-1360 | |  Stecker am PC |
(*): spannungsgeteilt! Der Spannungsteiler besteht aus zwei 1 kOhm Widerständen, der die PC-Spannung von 12V auf pocketverträgliche 6V reduziert!
Bei Laptops können die Widerstände wegfallen oder mit einem Schalter der an Minus angeschlossene abgetrennt werden.
Dieses Kabel kann nicht mit Mäusen oder Modems verwendet werden!
(PC Ausgang 3)--[Diode->|-]--[1kOhm]--(Pocket Eingang 3)--[1kOhm]--Masse
* hier löten!
Bei dem Pocket muss die Leitung 5 an 10 bzw. 13 geschlossen werden!


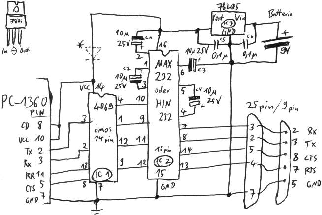
Verbessertes serielles Kabel
| C1 - C4 | Elko 10µF 25V |
| C5 + C6 | Keramik 0,1µF |
| IC1 | CMOS 4069 (14 Pin), etwa 0,50 DM |
| IC2 | HIN232A oder MAX232 (16 Pin), etwa 4,30 DM |
| IC3 | Spannungsregler 5V L7805CV od. ähnlich |
| * | Die Diode (N4841) verhindert, dass der Pocket sich entleert wenn keine Batterie dranhängt |
Dieses Kabel arbeitet auch uneingeschränkt mit Laptops, Modems, Mäusen, etc zusammen!
Tipps:
Bei der Verwendung von PocketASM als Transfertool muss dann im Einstellungsfenster "CTS on" gesetzt werden!
Basicprogramme werden mit SAVE vom Pocket gesendet. LOAD lädt das Programm in den Pocket. Vor SAVE oder LOAD muss einmal OPEN eingegeben worden sein!
Verbindung zu einem weiteren Pocket Computer
über ein zweiadriges Kabel:
| PC 1 15-Pin-IO | - | PC 2 15-Pin-IO |
| 2+3 | - | 2+3 |
| 7 | - | 7 |
Bei beiden PCs muss die Leitung 5 an 10 bzw. 13 geschlossen werden!
(Nummern der Leitungen am seriellen Anschluss vom Kontrastregler aus gezählt)
über ein volldurchkontaktiertes Kabel:
| PC 1 15-Pin-IO | - | PC 2 15-Pin-IO |
| 2 | - | 3 |
| 3 | - | 2 |
| 4 | - | 8 |
| 5 | - | 11 |
| 7 | - | 7 |
| 8 | - | 4 |
| 11 | - | 5 |
Verbindung zu einem Modem über serielle Schnittstelle (9 polig!)
| Pocket Computer 15-Pin-IO | - | Modem | |
| 2 | - | 3 | Daten an Modem |
| 3* | - | 2* | Daten vom Modem |
| 4 | - | 7 | Pocket empfangsbereit (RTS) |
| 5* | - | 6+8* | Modem empfangsbereit |
| 7 | - | 5 | Masse |
| 8* | - | 1* | Trägersignal vorhanden |
| 14 | - | 4 | Pocket bereit (DTR) |
(*): spannungsgeteilt! Hier muss das verbesserte Kabel verwendet werden!
Modemkommandos:
Initialisierung:
AT&F&C1&D2 + CR
Wählen:
ATDT + Nummer + CR
Auflegen:
~~~+++~~~ATH0 + CR
Serieller Treiber für 4800 Baud
Benötigt wird ein serielles Kabel, entweder simple oder hochwertig. Der Treiber benutzt die gleichen Leitungen wie der eingebaute mit 1200 Baud.
Download: SIO Treiber
Installation
- Entpacke den Treiber und schließe den Pocket am PC an
- Am Pocket eingeben:
- NEW
- POKE &FFD7,0,136 (bei 32kB RAM Karte)
POKE &FFD7,0,&E4 (8kB)
POKE &FFD7,0,&C4 (16kB)
- NEW
- OPEN
- LOAD
- Am großen PC:
- PocketAsm starten
- sio1360.bas laden
- F11 drücken und 1200 Baud einstellen:
- F4 zum Senden
- BREAK am Pocket wenn fertig mit Senden
- RUN
- Der Treiber ist jetzt installiert!
Anwendung
PocketAsm auf 4800 Baud und Endcode ignorieren stellen:
Daten zum PC senden
In PocketAsm auf Datei empfangen klicken und Namen eingeben.
- Einzelnes Byte übertragen: POKE 32899,byte: CALL 32905 oder CALL 32900,char (wobei byte durch eine Zahl ersetzt werden muss und char ein beliebiges druckbares Zeichen ist)
- BASIC Programm übertragen: CALL 32915
- Variablen übertragen: CALL 32925
Am Pocket erscheint der Prompt ">" wenn fertig. In PocketAsm Escape drücken.
Daten zum Pocket zurücksenden
- Einzelnes Byte übertragen: CALL 32910 (PEEK 32899 gibt das Byte zurück)
- BASIC Programm übertragen: CALL 32920
- Variablen übertragen: CALL 32930
In PocketAsm auf Datei senden klicken und Datei wählen. Am Pocket erscheint der Prompt ">", wenn fertig.
Programm am PC editieren und zurücksenden
PocketAsm starten
- Übertragene Datei öffnen
- Die Frage BASIC? mit Ja beantworten
- Modell PC-1360 anklicken und OK
- Das BASIC-Programm erscheint, es kann nun editiert werden.
- Zum Speichern: Transdrive-Dateiformat auswählen!
- Gespeicherte Datei mit einem Hex-Editor öffnen und die ersten 17 Bytes entfernen.
- Diese Datei in PocketAsm mit Datei senden zurückschicken
Copyright © Simon Lehmayr (Teile dieser Seite sind mit Hilfe von Laurent Duveau entstanden)
Wenn diese Seite ohne Navigation angezeigt wird, hier klicken.
Impressum